Skip to main content

Week 1

Milestones

  • Setting up the Connect2Bahmni app locally on my own computer, setting up the server locally using the bahmni lite docker version and setting up the Android Studio.
  • Preparing high level architecture on how the feature should work.
  • Started working on the JIRA stories and breaking the features into smaller user stories.
  • Preparing a roadmap with the help of the mentors to proceed with the starting of the project and completing the project.

Screenshots / Videos

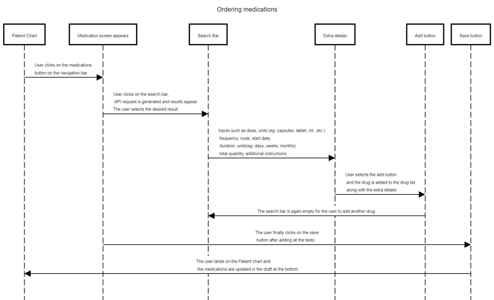
High-Level Architecture:

1.Investigations Investigations

2.Medications Medications

Contributions

Learnings

  • Learnt how to work with docker and learnt about docker images and containers.
  • Learnt how to break big features into smaller user stories.
  • Learnt how to prepare sequence diagrams under the high level architecture.